York County District Attorney’s Office
Escape Website
Timothy J. Barker
District Attorney
Navigation
Home
Meet the DA
Programs
ARD
Rule 586
Bad Check Crime
Internships
Jail Release Notice
Precious Metals
Private Complaints
Victim/Witness
Structure
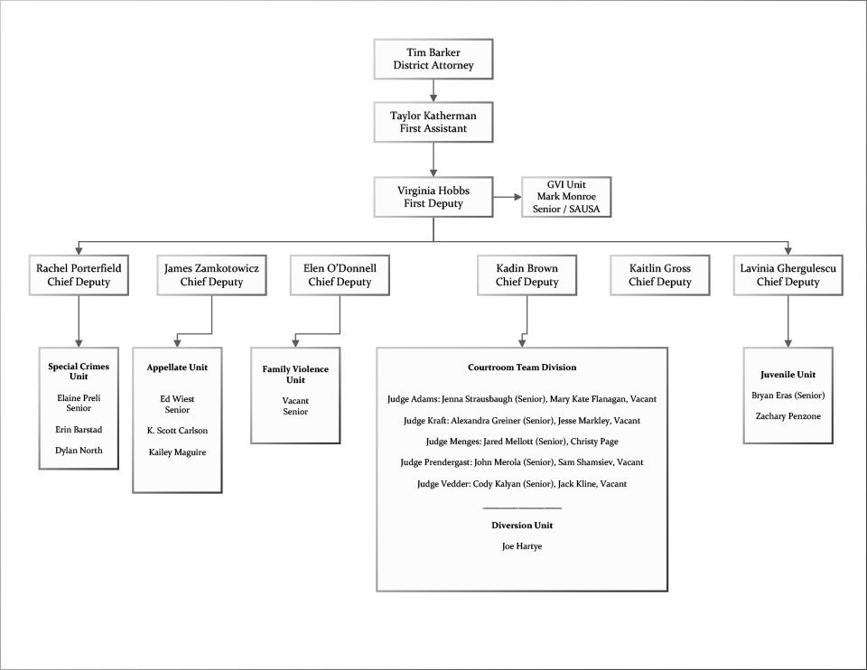
Prosecution Teams
Detectives
Administration
Right To Know (RTK)
Resource Links
Newsroom
Investigative Grand Jury Report
Contact Us
Prosecution Teams